To the needs of users for the pursuit of efforts with first-class products, first-class service and favorable prices possible service users, in order to achieve mutually beneficial and win-win goal. Attention to product quality and integrity of the system construction, strict implementation of the company's quality assurance system, improve the quality management system, strengthen pre-sales, after-sales service, the "24 hours", "advanced services", "the whole process of service", "Lifetime Service "in implementing the manufacturing, installation, commissioning, repair of the entire process. The company has five consecutive years by the bank "credit ratings AAA", "Cixi taxpayer", "Credible AAA", "corporate integrity Ningbo City," "integrity of private enterprises in Zhejiang Province", "Beijing outstanding supply business "and other honors.
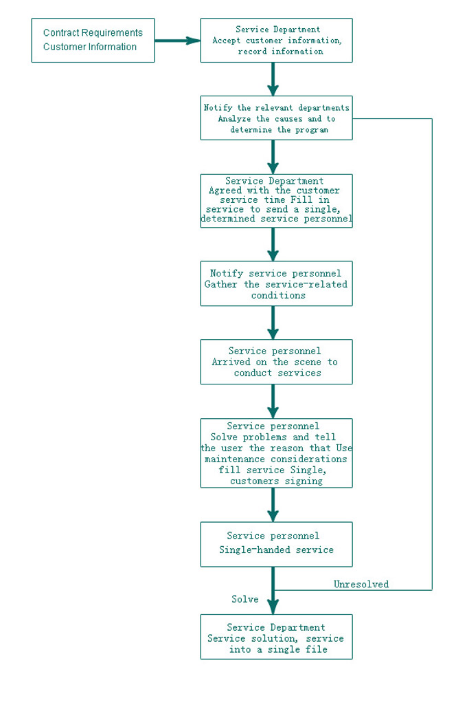
Flow chart:

COPYRIGHT ? 2014 Ningbo Rendong Electric Co., Ltd. Design:Gooduo